Quyết toán thuế #3: Quy trình thanh - kiểm tra của cơ quan thuế mà kế toán nhất định phải biết
Hãy cùng ProFin tìm hiểu về quy trình thanh, kiểm tra thuế tại trụ sở người nộp thuế (“NNT”) để hiểu rõ hơn về cách thức làm việc, quyền và nghĩa vụ liên quan, qua đó giúp việc phối hợp làm vi�
Quyết toán thuế luôn là mối bận tâm của doanh nghiệp nói chung, người làm kế toán nói riêng. Vậy việc quyết toán này được cơ quan thuế (“CQT”) thực hiện như thế nào? Hãy cùng ProFin tìm hiểu về quy trình thanh, kiểm tra thuế tại trụ sở người nộp thuế (“NNT”) để hiểu rõ hơn về cách thức làm việc, quyền và nghĩa vụ liên quan, qua đó giúp việc phối hợp làm việc với CQT được hiệu quả hơn.
Quy trình kiểm tra tại trụ sở NNT
Việc kiểm tra thuế thường được thực hiện bởi Chi cục thuế quản lý trực tiếp NNT. Có 5 trường hợp: kiểm tra từ hồ sơ khai thuế; kiểm tra theo dấu hiệu vi phạm; kiểm tra hoàn thuế; kiểm tra theo kế hoạch, chuyên đề; và kiểm tra khác.
Quy trình bao gồm các bước chính như dưới đây.
0. Yêu cầu giải trình, cung cấp thông tin tài liệu
Với trường hợp kiểm tra trước hoàn thuế sau, kiểm tra sau hoàn thuế, kiểm tra theo kế hoạch và kiểm tra theo chuyên đề, CQT có thể thực hiện việc này trước khi trước khi kiểm tra tại trụ sở, nếu cần thiết. Bước này không áp dụng cho mọi công ty, nhưng trên thực tế thì khá phổ biến.
1. Ban hành quyết định kiểm tra
Các thông tin quan trọng cần chú ý trong quyết định kiểm tra là:
Ngày ban hành - tức là ngày ký quyết định;
Nội dung kiểm tra: toàn bộ doanh thu, chi phí hay chỉ một phần, bao gồm những sắc thuế nào;
Thời kỳ kiểm tra: năm nào hay kỳ tính thuế nào;
Thời hạn kiểm tra: việc kiểm tra sẽ diễn ra trong bao lâu, tính từ khi nào.
2. Gửi quyết định kiểm tra cho NNT
Trong vòng 3 ngày làm việc kể từ ngày ban hành, CQT phải gửi quyết định này cho doanh nghiệp.
Khi nhận được thông tin về việc kiểm tra thuế, NNT có quyền đề nghị hoãn kiểm tra bằng cách làm văn bản gửi cho CQT, nêu rõ lý do và thời gian hoãn để được xem xét. Nếu được chấp nhận, việc hoãn quyết định kiểm tra chỉ được CQT thực hiện 1 lần với thời gian hoãn không quá 3 tháng.
3. Công bố quyết định kiểm tra
Chậm nhất là 10 ngày làm việc kể từ ngày ban hành, CQT cần thực hiện công bố quyết định kiểm tra. Việc công bố này phải được lập thành biên bản để xác định thời gian, nội dung công bố quyết định kiểm tra.
4-5. Thực hiện kiểm tra và thời hạn kết thúc kiểm tra
Việc kiểm tra phải được tiến hành trong vòng 10 ngày làm việc kể từ khi ban hành quyết định. Thời điểm bắt đầu thực hiện kiểm tra được tính từ ngày công bố ở trên.
Một số lưu ý:
NNT có quyền không cung cấp các thông tin tài liệu không liên quan đến nội dung kiểm tra, thời kỳ kiểm tra; thông tin tài liệu thuộc bí mật của Nhà nước, trừ trường hợp pháp luật có quy định khác;
Việc cung cấp hồ sơ tài liệu hóa đơn, chứng từ, sổ kế toán liên quan đến nghĩa vụ thuế cần được thực hiện trong vòng 6 giờ làm việc kể từ khi nhận được yêu cầu của CQT để tránh bị xử phạt vi phạm hành chính.
Thời hạn kiểm tra sẽ căn cứ theo quyết định kiểm tra, nhưng không quá 10 ngày làm việc tại trụ sở NNT, tính từ ngày công bố quyết định. Trường hợp phạm vi kiểm tra lớn, nội dung phức tạp, CQT có thể gia hạn một lần để bổ sung thêm 10 ngày làm việc tại trụ sở NNT.
6. Lập biên bản kiểm tra
Được thực hiện trong thời hạn 5 ngày làm việc kể từ ngày kết thúc thời hạn kiểm tra.
Một số lưu ý:
NNT cần xem kỹ nội dung trong biên bản, đặc biệt là các số liệu chênh lệch giữa doanh nghiệp và cơ quan thuế;
NNT có quyền yêu cầu đoàn kiểm tra thuế giải thích các nội dung chưa rõ trong biên bản kiểm tra thuế;
Biên bản cần phải được Trưởng đoàn kiểm tra và NNT ký vào từng trang, đóng dấu ngay trong ngày công bố công khai;
Trường hợp không đồng ý với kết quả kiểm tra của CQT, NNT cần ghi rõ ràng, cụ thể nội dung không đồng ý vào phần ý kiến của doanh nghiệp, và vẫn ký xác nhận trên biên bản để đảm bảo quyền lợi của mình. Cụ thể:
Nếu không ký biên bản trong vòng 5 ngày làm việc kể từ ngày công bố công khai, NNT có thể bị lập biên bản vi phạm hành chính;
Nếu không ký biên bản thì sau 30 ngày, CQT vẫn có quyền truy thu, xử phạt thuế như nội dung đã ghi trong biên bản mà không cần xét đến ý kiến của NNT;
Việc khiếu nại, khởi kiện chỉ có thể được thực hiện khi NNT đã ký biên bản theo đúng quy định và có ghi rõ việc bảo lưu ý kiến của mình trên biên bản.
7. Ban hành kết luận kiểm tra thuế/ quyết định xử lý vi phạm về thuế
Được thực hiện:
Trong vòng 7 ngày làm việc kể từ ngày ký biên bản kiểm tra đối với trường hợp thông thường;
Trong vòng 30 ngày làm việc kể từ ngày ký biên bản kiểm tra đối với trường hợp vụ việc có nhiều tình tiết phức tạp khi xử lý truy thu về thuế, xử phạt vi phạm hành chính về thuế;
Trong vòng 30 ngày làm việc kể từ ngày công bố công khai biên bản kiểm tra đối với trường hợp NNT vẫn không ký biên bản kiểm tra.
8. Thông báo cho NNT
Quyết định xử lý vi phạm về thuế được giao trực tiếp hoặc gửi qua bưu điện bằng hình thức bảo đảm và thông báo cho NNT trong thời hạn 2 ngày làm việc, kể từ ngày ra quyết định này.
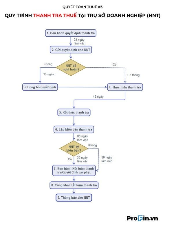
Quy trình thanh tra tại trụ sở NNT
Việc thanh tra thuế thường được thực hiện bởi Tổng Cục Thuế, Cục Thuế, bao gồm thanh tra theo kế hoạch, thanh tra đột xuất, thanh tra lại các kết luận thanh tra thuế.
Quy trình về thanh tra thuế gần như tương đồng với kiểm tra thuế, nhưng có một số khác biệt về thời gian.
Có những rủi ro gì liên quan đến thanh, kiểm tra thuế?
Liên quan vấn đề này, ông Lê Khánh Lâm - Phó Tổng Giám đốc Điều hành Dịch vụ Thuế và Tư vấn RSM Việt Nam - đã chia sẻ về hai rủi ro chính: rủi ro kỹ thuật và rủi ro phi kỹ thuật.
Rủi ro kỹ thuật xuất phát từ việc tính toán, thực hiện các thủ tục thuế, phân loại, quyết định số thuế phải nộp. Các nội dung này chủ yếu dựa vào văn bản, quy định, và trực tiếp ảnh hưởng đến kết quả thanh, kiểm tra thuế trong tương lai.
Ví dụ: xác định, tính toán sai số thuế phải nộp; nộp thiếu tờ khai thuế.
Rủi ro phi kỹ thuật bao gồm các vấn đề như thiếu sự chuẩn bị, thiếu nguồn lực về nhân sự, không đủ dòng tiền để giải quyết các vấn đề thuế. Nó liên quan đến việc đầu tư công nghệ, đào tạo nhân viên, phân bổ và kiểm soát nguồn lực.
Ví dụ: công ty có tình hình thuế chưa ổn, rủi ro cao nhưng ban lãnh đạo không quan tâm nhiều. Kế toán lâu năm nghỉ việc, và để nhân viên mới, thiếu kinh nghiệm tiếp quản. Bên cạnh đó, nhân viên mới thường sẽ không nắm tình trạng trước đây, nên những nội dung phức tạp, nội dung cũ sẽ không được tiếp tục xử lý, mà khi nào xảy ra vấn đề thì mới xử lý. Điều này làm tăng rủi ro cho doanh nghiệp.
Hay, do tác động của dịch Covid, nhân viên kế toán cũ nghỉ việc mà không có người nhận bàn giao. Khi ban giám đốc muốn quyết toán, giải thể công ty thì gặp khó khăn do không còn người phụ trách, không biết tài liệu lưu trữ ở đâu.
Một số lưu ý
Để hạn chế rủi ro từ việc quyết toán thuế, doanh nghiệp nên chủ động trong việc:
Nắm rõ các quy định về thuế, kế toán;
Thường xuyên cập nhật các quy định mới;
Hiểu đặc thù ngành nghề và những vấn đề về thuế thường gặp;
Có giải pháp lưu trữ hồ sơ, sổ sách cả file cứng và file mềm phù hợp, thuận tiện và dễ dàng trích lục, tra cứu;
Định kỳ tổng hợp, tóm tắt các vấn đề về thuế đang tồn đọng, vướng mắc - nên thực hiện ít nhất một năm/lần;
Dành ngân sách và ưu tiên nhất định với công tác kế toán thuế, tránh việc chỉ tập trung duy nhất vào việc kinh doanh;
Cân nhắc việc rà soát, tư vấn thuế bởi các đơn vị tư vấn chuyên nghiệp.
Tham khảo
Luật quản lý thuế số 38/2019/QH14 của Quốc Hội ban hành ngày 13/06/2019
Luật thanh tra số 56/2010/QH12 của Quốc Hội ban hành ngày 15/11/2020
Nghị định số 07/2012/NĐ-CP của Chính phủ ban hành ngày 09/02/2012
Thông tư số 80/2021/TT-BTC của Bộ tài chính ban hành ngày 29/09/2021
Quyết định số 746/QĐ-TCT của Tổng cục thuế ban hành ngày 20/04/2015
Quyết định số 1404/QĐ-TCT của Tổng cục thuế ban hành ngày 28/07/2015



